Recently, Prof. Yi-Tao Long from East China University of Science and Technology and Prof.Zhijun Ning from ShanghaiTech University have made a great progress in the photocatalytic hydrogen generation. This work was published on “Advanced Materials” with the title“0D-2D Quantum Dot:Metal Dichalcogenide Nanocomposite Photocatalyst Achieves Efficient Hydrogen Generation”(http://onlinelibrary.wiley.com/doi/10.1002/adma.201605646/full).

Photocatalytic hydrogen generation provides a promising approach to solve the energy and environment issues caused by consumption of fossil fuels. However, the quantum efficiency of photocatalytic hydrogen generation is very relatively low for its commercial use. The big challenges are how to improve the light-absorption and the separation and use of photo-generated electrons.
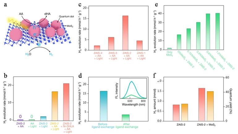
In the present work, the authors synthesized one kind of Zn-Ag-In-S quantum dots (ZAIS QDs) with high quantum yield. The stability of these ZAIS QDs was improved by using glutathione as the ligand and the surface defects were reduced by controlling the cation components. More importantly, the efficient hole-electron separation was realized by formation of the QDs-MoS2 composition. As a result, the hydrogen generation is reached up to 40.1mmol·h-1·g-1 under simulated solar illumination. The combination of QDs and 2D nanosheet combines the strong light harvesting capability of QDs with the excellent catalytic performance of 2D nanosheets. This work presents a platform for the construction of high-efficiency photocatalytic systems for hydrogen generation that could potentially be extended toward carbon dioxide reduction and oxygen evolution.
This work is supported by the National Based Research 973 Program (2013CB733700), Science Fund for Creative Research Groups (21421004), start-up funding from ShanghaiTech University and the Young 1000 Talents Program.