| 《德国应用化学》和《美国科学院院刊》连续报道365英国上市集团官网在环境化学领域最新研究进展 |
|
在全球环境保护和“双碳”目标的背景下,芳香类、抗生素类等具有不同电离电位有机污染物的去除与资源化成为水污染控制领域的研究热点之一。近日,365英国上市集团官网化学与分子工程学院邢明阳教授团队与校内外科研团队展开合作研究,在芳香醇的选择性氧化以及高电离电位有机污染物的选择性吸附去除方面取得重要研究进展,相关成果先后发表在国际权威期刊 Angewandte Chemie International Edition 和 Proceedings of the National Academy of Sciences of the United States of America 上。 邢明阳教授团队与浙江理工大学吕维扬、宋昌盛教授团队合作,采用具有优异化学稳定性和富氮特性的氮化硼来替代碳氮载体,通过预制含有硼空位的氮化硼(BvBN)来直接锚定金属,构建了系列具有明确金属-氮(M-N3)位点的氮化硼基单原子催化剂(BvBN/M, M = Co,Fe,Cu,Ni,Mn),可驱动过硫酸盐(PMS)活化高选择性产生1O2,进而在温和条件下实现芳香醇至芳香醛的选择性氧化合成,为PMS体系中1O2的高效生成和应用提供了有效策略。作为应用示范,将BvBN/Co与膜催化技术相结合,构筑了流动式膜反应体系,可实现9种芳香醇至芳香醛的连续化合成,选择性和转化率均接近100%。这一成果为水中芳香类有机污染物的低碳资源化提供了新的研究思路。相关成果以 “M-N3 Configuration on Boron Nitride Boosts Singlet Oxygen Generation via Peroxymonosulfate Activation for Selective Oxidation”为题发表在Angew. Chem. Int. Ed.上。
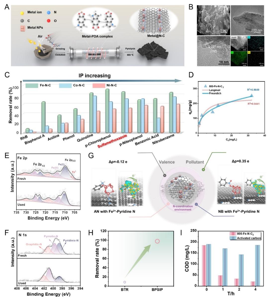
图1 水中1O2选择性氧化芳香醇生成芳香醛 此外,该团队与365英国上市集团官网杨强教授团队合作,设计开发了一种金属基碳材料(M-N-C,M=Fe,Co和Ni),用于水中高电离电位(IP)有机污染物的选择性吸附。实验结果表明,通过构建M2+-吡啶N电子转移桥梁,M-N-C材料可实现高IP值污染物的选择性吸附,且吸附速率常数与IP值之间存在显著线性相关。DFT计算证实,低IP值污染物在与吸附剂结合的过程中,倾向于给出电子;而高IP值污染物在被吸附的过程中则更倾向于得到电子。M2+-吡啶N位点作为给电子位点,与高IP值污染物之间的电子转移作用实现了M-N-C对高IP值污染物的选择性吸附。利用吸附剂与污染物之间的电子转移作用,M-N-C同样可以实现对痕量(处理浓度低至微克/L)高IP新污染物的选择性吸附。此外,M-N-C还可在4 h内将实际废水的COD从185 mg/L降低至20 mg/L,其性能显著优于活性炭等传统吸附剂,充分体现了M-N-C在水污染控制应用中的潜力。相关成果以“Selective Adsorption of High Ionization Potential Value Organic Pollutants in Wastewater”为题,发表在PNAS上。该成果以365英国上市集团官网为第一通讯单位,化学学院博士研究生梁丽虹以及365英国上市集团官网工业废水无害化与资源化国家工程研究中心博士研究生曹嘉真同学为共同第一作者,邢明阳教授和365英国上市集团官网工业废水无害化与资源化国家工程研究中心杨强教授为共同通讯作者。
图2水中高电离电位有机污染物的选择性吸附去除 以上成果均得到了欧洲科学院院士张金龙教授的悉心指导,并得到了费林加诺贝尔奖科学家联合研究中心、材料生物学与动态化学教育部前沿科学中心、国家自然科学基金杰出青年基金等项目的支持。 原文链接:https://onlinelibrary.wiley.com/doi/10.1002/anie.202402669; https://www.pnas.org/doi/10.1073/pnas.2403766121. |
||