近日,《先进材料》杂志以“0D-2D Quantum Dot:Metal Dichalcogenide Nanocomposite Photocatalyst Achieves Efficient Hydrogen Generation”为题在线报道了365英国上市集团官网与上海科技大学在光催化制氢方面的最新研究进展(Adv. Mater. DOI: 10.1002/adma.201605646;文章链接:http://onlinelibrary.wiley.com/doi/10.1002/adma.201605646/full)。

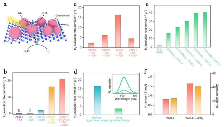
在光催化界面中如何有效的吸收光能并实现高效的光生载流子的分离与利用是光电界面化学研究领域的重要挑战之一。研究者合成了一种高量子产率的Zn-Ag-In-S(ZAIS)量子点,以谷胱甘肽作为表面配体提高了该量子点在宽pH范围水溶液中的稳定性,并通过调控合成过程中阳离子的成分有效的降低其缺陷浓度。通过量子点表面的配体交换证明了谷胱甘肽配体对于提高量子点稳定性及其光催化效率的重要性。该研究团队进一步制备了一种量子点-MoS2复合材料,由于ZAIS量子点与MoS2之间能级的匹配关系,实现了光生载流子从量子点到MoS2的有效传递,加之MoS2的共催化作用,进而大幅度的提高了光催化效率,在400 nm的量子效率也从23.4%提高到了41.0%。该工作发挥不同维度纳米材料的特性优势,取长补短,有效提高催化能力,为新型纳米材料的制备,及其在光催化水分解与二氧化碳还原等研究应用提供了参考。
化学学院博士生刘晓院和上海科技大学博士生陈昊是论文的共同第一作者,该工作是在田禾院士指导下,龙亿涛教授和宁志军教授课题组3年多来的合作研究成果;期间,得到了上海应用物理所同步辐射光源、中国科学技术大学和加拿大多伦多大学的协助。该研究获得国家自然科学基金委创新研究群体等项目的支持。